Presentation of an Outsourcing Model of Marketing Activities of Academic Sport Events*


Abstract

Introduction:

The objective of this study was presenting a model of outsourcing marketing activities of academic sport events.

Material and Methods:

The present study is a mixed research that is done through qualitative and quantitative methods. The statistical population of this study includes all experts in the field of academic sport and marketing in Iran at public, Islamic Azad, Payame Noor and Elmi Karbordi, universities. The research instruments were a questionnaire and an interview. In the quantitative analysis part of the research, the interpretive structural modeling method and the structural equations with PLS approach are used.

Results and Discussion:

The qualitative results of the research showed that 41 attributes were extracted from the interviews which were classified into 6 categories of strategic, managerial, motivational, sport, technical and legal factors. The results showed that among the identified factors, legal and technical factors have an underlying role in the formation of other factors for the development of outsourcing marketing activities of academic sport events.

Conclusion:

This issue highlighted the importance of legal and technical factors for the development of outsourcing solutions for academic sports events marketing activities.

Keywords:

Academic Sports, Marketing, Outsourcing, Contracting


Resumen

Introducción.

El objetivo de este estudio es presentar un modelo de subcontratación de actividades de marketing de eventos deportivos académicos.

Material y métodos.

El presente estudio es una investigación mixta que se realiza con métodos cualitativos y cuantitativos. La población estadística de este estudio incluye a todos los expertos en el campo del deporte académico y el marketing en Irán en las universidades públicas islámicas Azad, Payame Noor y Elmi Karbordi. Los instrumentos de investigación fueron un cuestionario y una entrevista. En la parte de análisis cuantitativo de la investigación se utiliza el método de modelado estructural interpretativo y las ecuaciones estructurales con enfoque PLS.

Resultados y discusión.

Los resultados cualitativos de la investigación mostraron que de las entrevistas se extrajeron 41 atributos que fueron clasificados en seis categorías de factores estratégicos, gerenciales, motivacionales, deportivos, técnicos y legales. Los resultados mostraron que entre los factores identificados, los legales y técnicos tienen un rol subyacente en la formación de otros factores para el desarrollo de actividades de outsourcing de marketing de eventos deportivos académicos.

Conclusión.

Este número resaltó la importancia de los factores legales y técnicos para el desarrollo de la subcontratación de las actividades académicas de marketing de eventos deportivos.

Palabras clave:

deporte académico, marketing, outsourcing, contratación

Resumo

Introdução:

O objetivo deste estudo foi apresentar um modelo de terceirização de atividades de marketing de eventos esportivos acadêmicos.

Material e Métodos:

O presente estudo é uma pesquisa mista realizada em métodos qualitativos e quantitativos. A população estatística deste estudo inclui todos os especialistas na área de esporte acadêmico e marketing no Irã nas universidades públicas, Islamic Azad, Payame Noor e Elmi Karbordi. O instrumento de pesquisa foi um questionário e entrevista. Na parte de análise quantitativa da pesquisa, são utilizados o método de modelagem estrutural interpretativa e as equações estruturais com abordagem PLS.

Resultados e Discussão:

Os resultados qualitativos da pesquisa mostraram que 41 atributos foram extraídos das entrevistas que foram classificados em 6 categorias de fatores estratégicos, gerenciais, motivacionais, esportivos, técnicos e jurídicos. Os resultados mostraram que, entre os fatores identificados, os legais e técnicos têm um papel subjacente na formação de outros fatores para o desenvolvimento das atividades de marketing terceirizado de eventos esportivos acadêmicos.

Conclusão:

Este número destacou a importância de fatores legais e técnicos para o desenvolvimento da terceirização das atividades de marketing de eventos esportivos acadêmicos.

Palavras-chave:

Esportes acadêmicos, marketing, terceirização, contratação


Introduction

Marketing science is a prescriptive management system that creates a discipline that improves different indicators across all domains. Marketing is the science that is developing ways to know the customers orientation (Skålén, 2009). Nowadays, marketing and profitability are the main goal of most public and private companies all over the world. Also, each effort is made to bring economic profit to the government or private companies. In this regard, specific execution tricks and policies are applied so that any company, service or production unit can make its product more attractive and best-selling. Sport marketing has become a global money-making industry. As a result, it has generated a lot of revenue for sports, including ticket sales and advertising. Without audiences interested in sports and not selling enough tickets, it would not be possible to make profit.

The concept of sports marketing is the proprietary application of marketing principles and processes for non-sports products to those associated with sports. The effective elements of marketing are referred to as the marketing mix: the set of tools available to the organization through which the organization presents its goods or services (Shabani Bahar et al., 2017).

In order to promote sports in the community, training centers, including universities and schools, play a decisive role in education and practicing the sports. This is relevant given how the hours spent practicing sports today for achieving these goals in universities and schools have increased (Malina et al., 2004). This means that universities and schools are viewed as a springboard for individuals to institutionalize lifelong physical activity and exercise (Petry et al., 2008).

Reed (2007) stated in his research that universities can create students' physical activity appropriately by creating the right conditions. They pointed out that universities should create a conducive environment to physical activities. Fullerton (2011) points out that some universities are still incapable of increasing the level of physical activity among students even though they have generated large budgets and deploying wide open facilities and equipment. In some universities where there are sports and leisure facilities, students are often found not using them. This reluctance should be carefully studied (Reed, 2007).

College life is one of the most important periods of one’s life. During this period many human behaviors will retain in their strength, or vice versa some behaviors will gradually disappear. This period plays an important role in creating an appropriate level of physical activities as well. Diehl & Hilger (2016) concluded that the university and its environment play a key role in promoting the sport programs in any country. They also pointed out that proper planning could manage the transition of individuals from school to university and properly institutionalize physical activity and exercise among them. Students need to be physically active in order to benefit from the exercises to prepare them for physical and mental trainings (Allen & Ross, 2013). Marketing issues are of great importance in the path of promoting academic sport. However, various studies indicate that the marketing condition of academic sports in the country is not in good conditions (Hamidi et al., 2016; Moharramzadeh, 2006; Tarighi et al., 2013). This has led to an understanding of the need to promote marketing issues in academic sports. One of the most rational options for enhancing marketing is to outsource activities of those companies and organizations.

Today, outsourcing has been identified as one of the most important issues in organizations. The formation of outsourcing has made many of the specialized and complex issues and activities for organizations simple. This has led to the introduction of outsourcing as one of the supportive activities in modern societies (Grant, 2019). Outsourcing is the process of transferring external and internal activity and decisions to outside suppliers through a contract in order to gain strategic and economic benefits for the organization (Creon et al., 2017). Theoretically, outsourcing is a possibility for organizations to set up a subdivision to handle each of their tasks and meet their needs by hiring experts and allocating the necessary funds (Sardar et al., 2016).

The formation of outsourcing enables organizations to perform their activities appropriately. However, when performing outsourcing, precautions must be taken to ensure that the activities are executed in accordance with the intended objectives (Feng et al., 2019). In other words, outsourcing does not always lead to success. Failure to properly monitoring the outsourcing process can lead to outsourcing failure, which can cause widespread damage to organizations. From this point of view, the use of outsourcing in various activities should be extremely cautious and act in a manner that leads to success in achieving the goals (Creon et al., 2017). Khalfan & Gough (2002) indicated that some indigenous and specific issues need to be addressed for the success of outsourcing activities. This has led to an understanding of the need for upgrading some proprietary research to improve the scientific evidence for the promotion of outsourcing of marketing activities in the academic environment in Iran.

Various studies have investigated the factors affecting the outsourcing of marketing activities. Manoli & Hodgkinson (2017) pointed out that managers' support plays an important role in improving and expanding outsourcing of marketing activities. Park et al. (2011) found that some factors related to laws and regulations promote the outsourcing of marketing activities. Dahlgrün & Bausch (2019) identified that some cultural issues need to be addressed to improve and develop outsourcing. That cultural planning is made to accept and believe in outsourcing. Manoli & Hodgkinson (2017) also pointed out that some cultural aspects are of great importance in improving the outsourcing of marketing activities in sports. They also found that some managerial factors, including managers' attitudes as well as managerial stability, may improve and enhance the outsourcing of marketing activities. Park & Morgan (2017) also found that certain technical issues related to events, competition levels, and some technical aspects make outsourcing marketing activities very important.

Examining some of the research done in this area reveals that outsourcing marketing activities in sports, especially academic sports, is a new issue which little research has examined its various aspects. The lack of research in this area has led to the fact that academic sports have major weaknesses not only in terms of outsourcing marketing activities but also in achieving the intended marketing goals. The importance of academic sport, and therefore the need for sport marketing in universities, has led to efforts to promote academic sport marketing. But due to the lack of purposefulness of these efforts and the lack of strong scientific support for the planning in this area, it can be said that these programs have failed. The lack of promotion of sports marketing in the universities in Iran and its underdevelopment in different academic dimensions is an evidence of this failure. The lack of research on sports marketing in academic sports has led to many financial problems in Iran, and in some cases has led to the closure or decline of academic sports programs. This has made the lack of various aspects of sports marketing, including sponsorship, promotion, media use and many other aspects of academic sports, very clear. Academic sporting events in various countries around the world are regarded as important events that highlight numerous talents for professional sport. It seems that the lack of proper marketing in academic sports as well as the underdevelopment of academic sports events have led to these events being inappropriately executed and the benefits of these events not being achieved. This issue encouraged the present study to design and execute factors influencing the development of outsourcing of marketing activities in academic sports events. Therefore, the main question of the present study is what is the structural model of the factors influencing the development of outsourcing marketing activities of academic sport events?

Methodology

The present study is a mixed research that was done with both qualitative and quantitative methods. The present study is an applied research that can be applicable in Iranian universities. The method of data collection was field research. The statistical population of this qualitative study included all knowledgeable experts in the field of academic sport and marketing across Iran at public Islamic Azad, Payame Noor, and Elmi Karbordi universities. These included some academic experts, university team educators, university professors as well as physical education managers in universities of Iran. According to estimates, they numbered close to 190. In the qualitative part, the sampling method was purposive. For this purpose, 12 experts were selected as the research sample in the qualitative sector. According to Morgan's sample size table, 123 individuals were also used in the quantitative study. In the quantitative part, the available sampling method was used to determine research samples. After the questionnaires were distributed and collected, 108 questionnaires were analyzed. Questionnaires were distributed by in-person, email and cyberspace methods. Table 1 shows the statistical population and sample in the quantitative sections of the study.

Table 1

Population and sample of the research

Groups Statistical population Statistical sample
Professors and academic experts 30 21
Physical education managers 126 60
College team coaches 36 27
Total 190 108

[i]Source: own elaboration.

Semi-structured interview was used to collect the data in the qualitative section. Also, according to the interviews, some factors were identified and were used as quantitative research tools. The questionnaire was divided into two general sections on demographic characteristics and its questions, which consisted of five Likert-type items (from strongly agree to strongly disagree) with 41 items. This questionnaire was designed in two ways according to statistical methods of research. The questions in this questionnaire were designed as pairwise comparison in accordance with the principles of interpretive structural modeling. Then it was designed and implemented as a 5-Likert spectrum according to the structural equation method.

The content validity of this questionnaire was evaluated using the opinions of eight university professors. These individuals were excluded from the qualitative sample. Also, content validity was confirmed by Content Validity Index (CVI) and Content Validity Ratio (CVR) forms and formulas related to these methods. Content validity ratio was 0.99 according to the number of professors (n = 8) and content validity index also was 0.99. Therefore, the validity of the content of the research instrument was confirmed. The construct validity of the questionnaire was also evaluated using factor analysis. So, according to the results obtained in the reliability and validity section of the questionnaire, it can be stated that the present questionnaire had a good reliability and validity. In addition, interpretive structural modeling and structural equations method with PLS approach were used to analyze the data of the research.

Results

Descriptive findings for the statistical samples of the present study are presented in Table 2.

Table 2

Descriptive research findings

Demographic characteristics Groups Frequency Percentage
Qualitative section Gender Male 7 58.3
Female 5 41.7
Level of Education Ph.D. 9 75.0
M.A. 3 25.0
Quantitative section Gender Male 70 64.8
Female 38 35.2
Level of Education Ph.D. 64 59.3
M.A. 26 24.1
B.A. 18 16.7

[i]Source: own elaboration.

Descriptive results showed that 58.3% males and 41.7% females participated in the qualitative part of the study. Also, the research sample has the highest number of people with a Ph.D. degree and is 0.75%. The descriptive results regarding the gender status of the sample in the present quantitative section showed that 64.8% of the participants were men and 35.2% women. The results of the descriptive research findings also showed that among the research sample, people with a Ph.D. degree with 59.3% had the highest number. In order to identify the factors that influence the development of outsourcing of marketing activities of academic sport events, experts opinions were used in the form of qualitative method analysis. After the coding, the characteristics extracted from the interviews were identified. Table 3 shows the qualitative results of the present study.

Table 3

Open and Axial Coding

Factors Extracted features
Strategic factors Creating short and long-term programs to promote academic sports.
Formation of organizational committees to improve academic sport.
Promoting participatory decision making in outsourcing decisions on sport marketing activities in academic sports.
Promoting cross-sectoral collaboration in Iranian university sports.
Focusing on key processes related to sports marketing in academic sports.
Implementing outsourcing goals with large academic strategies.
Developing a comprehensive communication and operational plan for outsourcing sports marketing activities to academic sports.
Quantifying the objectives of outsourcing sports marketing activities to academic sports for appropriate evaluation.
Technical factors Proper electronic coverage in different departments of the university.
Creating facilities and a suitable place for environmental advertising in sports complexes.
Developing technical knowledge about marketing and outsourcing activities in the academic environment.
Improving the skills of staff and managers to facilitate the process of outsourcing sports marketing activities in academic sports.
Providing an appropriate framework for maintaining university information security during the outsourcing process.
Creating conditions for media coverage of academic sports activities.
Promotion of oversight practices and programs on the process of outsourcing sports marketing in universities.
Increase the availability of the support team to contracting party.
Analyzing and determining the exact costs associated with outsourcing.
Creating a database of companies, institutions and individuals active in the field of sports marketing.
Management factors Increasing the interest of senior academic managers in the development of sport in universities.
Efficient recruitment of staff to supervise outsourced activities.
Providing resources and budgets for sports marketing activities in academic sports.
Accurate determination of the content and performance of the contracts.
Establishing links between university and national, regional and local businesses.
Creating transparency for the goals of outsourcing in sports marketing activities in academic sports.
Adjusting the effects of outsourcing on employee productivity and ethical commitments.
Implementation of a formal and legal method for outsourcing sports marketing activities in academic sports.
Managing the pressures of groups and individuals and influencing the process of outsourcing sports marketing activities to academic sports.
Sports Factors Improvement of the quality of academic sports competitions.
Improving the status of academic sports in the professional sector.
Improvement of sports facilities in universities.
Active involvement of universities in the field of professional sport and club activity at national and international levels.
Holding valid sports leagues with the presence of all universities.
Legal factors Flexibility in the rules governing the participation of companies and institutions in academic activities.
Increasing flexibility of university laws to deal with environmental change.
Establishing clear rules on protecting universities if the contractual obligations are not fulfilled.
Specify the duties and legal processes of the outsourcing parties.
Motivational factors Creating a framework for transferring knowledge to the university in the outsourcing process.
Using professional athletes in various sports programs and activities at the university.
Learning activities related to outsourcing sports marketing activities in different academic departments.
Obtain appropriate financial benefits through outsourcing to academic sports.
Using attractive sports and artistic figures symbolically in academic sports activities.

[i]Source: own elaboration.

The qualitative results of the research showed that 41 attributes were extracted through interviews which were classified into six categories of strategic, technical, managerial, sports, legal and motivational factors.

Interpretive structural modeling was used to structure the identified factors. Table 4 shows the results of the structural self-interaction matrix.

Table 4

Structural Self-Interaction Matrix

Factors Legal Technical Sports Motivational Strategic Managerial
Legal X V V X V
Technical V V V V
Sports X A A
Motivational A A
Strategic X
Managerial

[i]Source: own elaboration.

Based on the results of the Structural Self-Interaction Matrix, the resulting signals in the matrix were created as zero and one codes in accordance with the interpretive structural modeling process as the final access matrix. Table 5 shows this matrix.

Table 5

Final Access Matrix

Factors Legal Technical Sports Motivational Strategic Managerial Penetration
Legal 1 1 1 1 1 1 6
Technical 0 1 1 1 1 1 5
Sports 0 0 1 1 0 0 2
Motivational 0 0 1 1 0 0 2
Strategic 0 0 1 1 1 1 4
Managerial 0 0 1 1 1 1 4
Dependency 1 2 6 6 4 4

[i]Source: own elaboration.

Table 6 shows the results for the outputs, inputs, and subscriptions of the agents according to the final access matrix.

Table 6

Classification of identified factors

Factors Output Input Common Level
Legal 1-2-3-4-5-6 1 1 Third
Technical 2-3-4-5-6 1-2 2 Third
Sports 3-4 1-2-3-4-5-6 3-4 First
Motivational 3-4 1-2-3-4-6-8 3-4 First
Strategic 3-4-5-6 1-2-5-6 5-6 Second
Managerial 3-4-5-6 1-2-5-6 5-6 Second

[i]Source: own elaboration.

Based on the results of Table 4, it was found that the identified factors were structured in three levels. The specified structural model in accordance with the results of the interpretive structural modeling method is shown in Figure 1.

Figure 1

Interpretative Structural Model of Research

2145-5880-efyd-40-01-e03-gf1.png

Source: own elaboration.

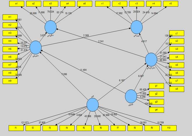
In order to study and confirm the structural model presented in this study, the structural equation method was used. Therefore, Kolmogorov-Smirnov (K-S) test was used to investigate the normality of the distribution of research data. The results of the above test showed that the level of significance in all factors was lower than 0.05, which indicates the abnormality of the research data. For this purpose, nonparametric statistics were used for data analysis. Figures 2 and 3 show the measurement model, the significance coefficients of T, and the structural model of the research.

Figure 2

Measurement Model of the Research

2145-5880-efyd-40-01-e03-gf2.jpg

Source: own elaboration.

Figure 3

Significant coefficients of research T

2145-5880-efyd-40-01-e03-gf3.jpg

Source: own elaboration.

The results showed that all the relationships of the research model had a significant effect due to the T-value greater than 1.96. To evaluate the model performance of the present research, the fit indices of the Structural Equation Approach with PLS approach were used. Table 7 shows the results of the fitting indices of the above model.

Table 7

Fitting indices of the research model

Legal Technical Sports Motivational Strategic Managerial Appropriate level
Cronbach's alpha 0.84 0.84 0.80 0.88 0.79 0.86 Higher than 0.7
Combined reliability 0.85 0.86 0.83 0.90 0.82 0.88 Higher than 0.7
Convergent validity 0.61 0.64 0.65 0.62 0.58 0.57 Higher than 0.4
R2 - - 0.93 0.89 0.94 0.97 Higher than 0.67
Q2 0.42 0.38 0.45 0.48 0.44 0.47 Higher than 0.32
GOF - - 0.41 0.42 0.41 0.45 Higher than 0.7

[i]Source: own elaboration.

With this regard, the fitting indices and its optimal limit were determined. The model presented in the present study enjoys appropriate fitting.

Discussion

The present study indicated that strategic, managerial, motivational, sports, legal and technical factors need to be developed and improved for marketing activities of academic sport events. The identified factors indicated that the outsourcing process is subject to a range of aspects that difficult decision making and development. Manoli & Hodgkinson (2017) pointed out that the outsourcing process requires consideration of the various areas that have made the decision on outsourcing crucial. McGovern & Quelch (2005) also found that in order to improve the marketing outsourcing process, different domains of the environment need to be created to facilitate this process. This issue suggests that universities need to create some conditions to improve the process of outsourcing their sports marketing programs. Universities need to develop outsourcing of sports marketing activities in academia in order to provide different dimensions and areas for the related field. It should be noted that the identified factors also reflect the fact that universities have major weaknesses in the development of outsourcing of sports marketing activities. These weaknesses have led to the identification of various factors as the reasons for that failure. It seems that major problems in the process of organizing academic sport events have led to the need for extensive efforts in this event and to increase the attention of managers to various managerial, strategic, legal, motivational, sports and technical conditions. On the other hand, the structural model of the present study showed that there are relationships among the identified factors. These relations reflect the fact that by investing and trying on a variety of factors, including legal and technical factors, they facilitate the promotion of other factors for the development of outsourcing of marketing events for academic sports. It is important to note that improving the legal and technical status of outsourcing marketing activities can lead to the formation of other particularly strategic and managerial areas. In other words, legal and technical factors underlie other factors that should be addressed by sport event managers in universities. Manoli & Hodgkinson (2017) and Lee & Walsh (2011) identified in their research that the existence of strategic aspects is one of the important needs for improving and expanding outsourcing. Park & Morgan (2017) also found that the outsourcing process requires consideration of some of the technical aspects that may provide the basis for outsourcing.

Park et al. (2011) also found that some factors related to laws and regulations promote outsourcing of marketing activities. It can be stated that the results of the present study are in line with those of Manoli & Hodgkinson (2017), Park et al. (2011), Lee & Walsh (2011) and Park & Morgan (2017). Legal and technical factors, as underlying factors, seem to provide the initial platform for outsourcing marketing activities for academic sports events. These factors, by removing some restrictions and facilitating outsourcing, make outsourcing more appropriate. On the other hand, focusing on these factors leads to a general order regarding outsourcing of marketing activities to academic sports events, which overshadows the whole process of outsourcing. On the other hand, legal factors, by enhancing transparency, identify and manage potential biases in the outsourcing process.

The present study also identified that strategic and managerial factors are other important factors in the development of outsourcing of marketing activities of academic sport events. Strategic and managerial factors, while influencing legal and technical factors, also influence the process of motivational and sporting factors. However, Liu & Deng (2015) identified in their research that management issues are identified as the main underlying principles of outsourcing. Therefore, it can be stated that the results of the present study are inconsistent with those of Liu & Deng (2015). The major differences between the environment of the present study and those of Liu & Deng (2015) seem to have caused this inconsistency. Technical and legal problems in developed countries seem to be less observed in the implementation of the outsourcing process, indicating that there is an appropriate context for outsourcing.

Lee & Walsh (2011) noted that managers' support plays an important role in improving and expanding the outsourcing of marketing activities. Manoli & Hodgkinson (2017) also found that some managerial factors, including managers' attitudes as well as managerial stability, improve and enhance the outsourcing of marketing activities. Lee & Walsh (2011) also point out that some managerial factors improve and enhance the outsourcing of marketing activities in academic sports. It seems that the lack of the necessary framework for outsourcing marketing activities, especially at university sporting events, has led to strategic and managerial factors requiring the creation of basic conditions, including legal and technical aspects. However, if the necessary background is provided, the formation of strategic and managerial factors can give rise to motivational and sports factors.

Undoubtedly, there is a need for a range of legal, technical, strategic, managerial, sporting and motivational factors to be taken into account in the promotion and marketing of outsourced marketing activities at academic sports events. But planning for legal and technical factors can facilitate the development of outsourcing marketing activities. In other words, the present study determined that academic managers had to improve some legal and technical aspects in order to enhance the outsourcing of marketing activities. Based on the results of the present study, it is suggested to make rules regarding the participation of companies and institutions in academic activities more flexible and to specify the legal duties and processes of the outsourcing parties; conditions should be provided to promote and improve the outsourcing of academic sports event marketing activities. Also, the results obtained allow this study to suggest that universities can accelerate the improvement of outsourcing of academic sports marketing activities by providing facilities and a suitable place for environmental advertising in sports events as well as creating conditions for media coverage of academic sports activities.

References

1. Allen, R. & Ross, C. M. (2013). An Assessment of Proximity of Fitness Facilities and Equipment and Actual Perceived Usage by Undergraduate University Students: A Pilot Study. Recreational Sports Journal, 37(2), 123-135. DOI: http://dx.doi.org/10.1123/rsj.37.2.123

R. Allen C. M. Ross 2013An Assessment of Proximity of Fitness Facilities and Equipment and Actual Perceived Usage by Undergraduate University Students: A Pilot StudyRecreational Sports Journal372123135http://dx.doi.org/10.1123/rsj.37.2.123

2. Creon, M. J., Grover, V. & Teng, J. T. (2017). Theoretical Perspectives on the Outsourcing of Information Systems. In L. P. Willcocks, M. C. Lacity & C. Sauer (Eds.), Outsourcing and Off shoring Business Services (pp. 25-52). Palgrave Macmillan, Cham. ‏https://doi.org/10.1007/978-3-319-52651-5_2

M. J. Creon V. Grover J. T. Teng 2017Theoretical Perspectives on the Outsourcing of Information Systems L. P. Willcocks M. C. Lacity C. Sauer Outsourcing and Off shoring Business Services2552Palgrave MacmillanCham‏https://doi.org/10.1007/978-3-319-52651-5_2

3. Dahlgrün, P. W. & Bausch, A. (2019). How Opportunistic Culture Affects Financial Performance in Outsourcing Relationships: A Meta-Analysis. Journal of International Management, 25(1), 81-100. https://doi.org/10.1016/j.intman.2018.08.001

P. W. Dahlgrün A. Bausch 2019How Opportunistic Culture Affects Financial Performance in Outsourcing Relationships: A Meta-AnalysisJournal of International Management25181100https://doi.org/10.1016/j.intman.2018.08.001

4. Diehl, K. & Hilger, J. (2016). Physical Activity and the Transition from School to University: A Cross-Sectional Survey among University Students in Germany. Science & Sports, 31(4), 223-226. https://doi.org/10.1016/j.scispo.2016.04.012

K. Diehl J. Hilger 2016Physical Activity and the Transition from School to University: A Cross-Sectional Survey among University Students in GermanyScience & Sports314223226https://doi.org/10.1016/j.scispo.2016.04.012

5. Feng, T., Ren, Z. J. & Zhang, F. (2019). Service Outsourcing: Capacity, Quality and Correlated Costs. Production and Operations Management, 28(3), 682-699. https://doi.org/10.1111/poms.12949

T. Feng Z. J. Ren F. Zhang 2019Service Outsourcing: Capacity, Quality and Correlated CostsProduction and Operations Management283682699https://doi.org/10.1111/poms.12949

6. Fullerton, D. S. (2011). A Collaborative Approach to College and University Student Health and Wellness. New Directions for Higher Education, 153(2), 61-69. https://doi.org/10.1002/he.427

D. S. Fullerton 2011A Collaborative Approach to College and University Student Health and WellnessNew Directions for Higher Education15326169https://doi.org/10.1002/he.427

7. Grant, D. B. (2019). Outsourcing Integration and Third Party Logistics Services: An Appreciation of Two ‘Classic’ Articles in Industrial Marketing Management. Industrial Marketing Management, 79, 21-26. https://doi.org/10.1016/j.indmarman.2019.03.005

D. B. Grant 2019Outsourcing Integration and Third Party Logistics Services: An Appreciation of Two ‘Classic’ Articles in Industrial Marketing ManagementIndustrial Marketing Management792126https://doi.org/10.1016/j.indmarman.2019.03.005

8. Hamidi, M., Rajabi, H. & Tarighi, R. (2016). Identifying Factors Affecting the Development of Iranian University Sports Marketing. Sport Management Studies, 8(40), 113-130. https://dx.doi.org/10.22089/smrj.2017.903

M. Hamidi H. Rajabi R. Tarighi 2016Identifying Factors Affecting the Development of Iranian University Sports MarketingSport Management Studies840113130https://dx.doi.org/10.22089/smrj.2017.903

9. Khalfan, A. & Gough, T. G. (2002). Comparative Analysis between the Public and Private Sectors on the IS/IT Outsourcing Practices in a Developing Country: A Field Study. Logistics Information Management, 15(3), 212-222. http://dx.doi.org/10.1108/09576050210426760

A. Khalfan T. G. Gough 2002Comparative Analysis between the Public and Private Sectors on the IS/IT Outsourcing Practices in a Developing Country: A Field StudyLogistics Information Management153212222http://dx.doi.org/10.1108/09576050210426760

10. Lee, S. & Walsh, P. (2011). SWOT and AHP Hybrid Model for Sport Marketing Outsourcing using a Case of Intercollegiate Sport. Sport Management Review, 14(4), 361-369. https://doi.org/10.1016/j.smr.2010.12.003

S. Lee P. Walsh 2011SWOT and AHP Hybrid Model for Sport Marketing Outsourcing using a Case of Intercollegiate SportSport Management Review144361369https://doi.org/10.1016/j.smr.2010.12.003

11. Liu, S. & Deng, Z. (2015). Understanding Knowledge Management Capability in Business Process Outsourcing: A Cluster Analysis. Management Decision, 53(1), 124-138. http://dx.doi.org/10.1108/MD-04-2014-0197

S. Liu Z. Deng 2015Understanding Knowledge Management Capability in Business Process Outsourcing: A Cluster AnalysisManagement Decision531124138http://dx.doi.org/10.1108/MD-04-2014-0197

12. Malina, R., Bouchard, C. & Bar-Or, O. (2004). Growth, Maturation and Physical Activity (2nd ed.). Human Kinetics.

R. Malina C. Bouchard O. Bar-Or 2004Growth, Maturation and Physical Activity2Human Kinetics

13. Manoli, A. E. & Hodgkinson, I. R. (2017). Marketing Outsourcing in the English Premier League: The Rights Holder/Agency Interface. European Sport Management Quarterly, 17(4), 436-456. https://doi.org/10.1080/16184742.2017.1314530

A. E. Manoli I. R. Hodgkinson 2017Marketing Outsourcing in the English Premier League: The Rights Holder/Agency InterfaceEuropean Sport Management Quarterly174436456https://doi.org/10.1080/16184742.2017.1314530

14. McGovern, G. & Quelch, J. (2005). Outsourcing Marketing. Harvard Business Review, 83(3), 22-26.

G. McGovern J. Quelch 2005Outsourcing MarketingHarvard Business Review8332226

15. Moharramzadeh, M. (2006). Academic Sport Marketing in Iran and Turkey. Research and Planning in Higher Education, 12(3), 93-108. http://journal.irphe.ac.ir/article-1-472-fa.html

M. Moharramzadeh 2006Academic Sport Marketing in Iran and TurkeyResearch and Planning in Higher Education12393108http://journal.irphe.ac.ir/article-1-472-fa.html

16. Park, J. E. & Morgan, R. M. (2017). Outsourcing Marketing and Organizational Learning: Managing Customer Relationship Management. Journal of Marketing Thought, 4(1), 27-45.

J. E. Park R. M. Morgan 2017Outsourcing Marketing and Organizational Learning: Managing Customer Relationship ManagementJournal of Marketing Thought412745

17. Park, J. E., Lee, S. & Morgan, R. M. (2011). A Negative Side of Outsourcing Marketing Functions and Market-based Learning Process. Journal of Strategic Marketing, 19(5), 471-486. https://doi.org/10.1080/0965254X.2011.565881

J. E. Park S. Lee R. M. Morgan 2011A Negative Side of Outsourcing Marketing Functions and Market-based Learning ProcessJournal of Strategic Marketing195471486https://doi.org/10.1080/0965254X.2011.565881

18. Petry, K., Froberg, K., Madella, A. & Tokarski, W. (2008). Higher Education in Sport in Europе. From Labour Market Demand to Training Supply. Meyer & Meyer Sport.

K. Petry K. Froberg A. Madella W. Tokarski 2008Higher Education in Sport in Europе. From Labour Market Demand to Training SupplyMeyer & Meyer Sport

19. Reed, J. (2007). Perceptions of the availability of recreational physical activity facilities on a university campus. Journal of American College Health, 55(4), 189-194. https://doi.org/10.3200/JACH.55.4.189-194

J. Reed 2007Perceptions of the availability of recreational physical activity facilities on a university campusJournal of American College Health554189194https://doi.org/10.3200/JACH.55.4.189-194

20. Sardar, S., Lee, Y. H. & Memon, M. S. (2016). A Sustainable Outsourcing Strategy Regarding Cost, Capacity Flexibility, and Risk in a Textile Supply Chain. Sustainability, 8(3), 234. ‏https://doi.org/10.3390/su8030234

S. Sardar Y. H. Lee M. S. Memon 2016A Sustainable Outsourcing Strategy Regarding Cost, Capacity Flexibility, and Risk in a Textile Supply ChainSustainability83234234https://doi.org/10.3390/su8030234

21. Skålén, P. (2009). Service Marketing and Subjectivity: The Shaping of Customer-Oriented Employees. Journal of Marketing Management, 25(7-8), 795-809. http://dx.doi.org/10.1362/026725709X471631

P. Skålén 2009Service Marketing and Subjectivity: The Shaping of Customer-Oriented EmployeesJournal of Marketing Management257-8795809http://dx.doi.org/10.1362/026725709X471631

22. Shabani Bahar, G., Izadi, A., Goodarzi, M. & Honari, H. (2017). Developing a Marketing Strategy for the Iranian Football League Clubs Using SWOT Method. Applied Research in Sport Management, 6(2), 21-34. http://arsmb.journals.pnu.ac.ir/article_4294.html

G. Shabani Bahar A. Izadi M. Goodarzi H. Honari 2017Developing a Marketing Strategy for the Iranian Football League Clubs Using SWOT MethodApplied Research in Sport Management622134http://arsmb.journals.pnu.ac.ir/article_4294.html

23. Tarighi, R., Hamidi, M. & Rajabi, H. (2013). Designing a Sport Marketing Model for the National Federation of University Sports of the Islamic Republic of Iran. Research in Academic Sport, 2(5), 15-30. https://dx.doi.org/10.22089/res.2019.1810

R. Tarighi M. Hamidi H. Rajabi 2013Designing a Sport Marketing Model for the National Federation of University Sports of the Islamic Republic of IranResearch in Academic Sport251530https://dx.doi.org/10.22089/res.2019.1810

[8]How to reference this article: Shirazinejad, R., Torkfar, A., Sadegh Afroozeh, M., Safari Jafarloo, H. y Ghodsi, M. (2021). Presentation of an Outsourcing Model of Marketing Activities of Academic Sport Events. Educación Física y Deporte, 40(1). https://doi.org/10.17533/udea.efyd.v40n1a03