Journal Information

Article Information


Effect of desensitizing treatment for pediatric patients diagnosed with Molar Incisor Hypomineralization (MIH)

Efecto del tratamiento desensibilizante para pacientes pediátricos con diagnóstico de Hipomineralización Molar Incisivo (HMI)


Resumen

Introducción:

la Hipomineralización molar incisivo es un defecto del esmalte de tipo cualitativo que afecta al esmalte dental. Esta condición se acompaña de hipersensibilidad dental (HD), dada por la alta porosidad del esmalte afectado, generando dolor durante el cepillado dental, al ingerir alimentos fríos o calientes y durante la consulta odontológica. El objetivo de esta investigación fue evaluar el efecto de un tratamiento desensibilizante para pacientes pediátricos con diagnóstico de HMI.

Metodología:

se utilizó una guía de observación, aplicada pacientes pediátricos entre 6 a 12 años, con una muestra de 30 unidades dentales afectadas. El tratamiento consistió en la aplicación de barniz de flúor y el uso durante 30 días de una pasta de arginina al 8%, evaluando la HD antes y después, con la escala de medición Schiff y Táctil.

Resultados:

se encontró que antes del tratamiento los pacientes se encontraban en el nivel 2 en la escala táctil y nivel 2-3 en la escala de Schiff y posterior al tratamiento se ubicaron en el nivel 1-0 de ambas escalas.

Conclusión:

hubo una reducción en la sensibilidad, demostrando que el tratamiento pudiera ser efectivo.

ABSTRACT

Introduction:

Molar Incisor Hypomineralization is a qualitative enamel defect that affects the tooth enamel. This condition is accompanied by Dental Hypersensitivity (DH), given by the high porosity of the affected enamel, generating pain during tooth brushing, when eating cold or hot foods, and during dental consultations. The aim of this research was to evaluate the effect of a desensitizing treatment for pediatric patients diagnosed with MIH.

Methods:

an observation guide was used, applied to pediatric patients between 6 and 12 years of age, with a sample of 30 affected teeth. The treatment consisted of the application of fluoride varnish and the use of an 8% arginine paste for 30 days, evaluating DH before and after, with the Schiff and Tactile measurement scale.

Results:

there was found that before the treatment the patients were at level 2 on the tactile scale and level 2-3 on the Schiff scale and after treatment, they were at level 1-0 on both scales.

Conclusion:

there was a reduction in sensitivity, demonstrating that the treatment may be effective.


INTRODUCCIÓN

Los defectos de desarrollo del esmalte son alteraciones cuantitativas y cualitativas que ocurren durante la formación del esmalte de los dientes. Los ameloblastos son células susceptibles a factores externos, con una capacidad reparativa nula, de manera que, al ocurrir alteraciones sistémicas o locales, se verán reflejadas en el esmalte. El grado del defecto dependerá de: intensidad del factor causante, duración de su influencia y momento en el cual actúa el factor durante el desarrollo dentario.1

La Hipomineralización Molar Incisivo (HMI), según la Academia Europea de Odontopediatría, se define como una deficiencia de origen sistémico en la mineralización de uno a cuatro primeros molares e incisivos permanentes2. Si existe un esmalte de poca calidad, habrá mayor sensibilidad dentinaria y mayor riesgo de afección pulpar, causando molestia e incomodidad al paciente.

Entre las posibles causas de la HMI se mencionan la escasez de oxígeno en el parto, desórdenes respiratorios durante los tres primeros años, bajo peso al nacer, parto complicado, nacimiento pretérmino y las infecciones del aparato respiratorio durante el período postnatal3. La etiología de esta condición en la actualidad se comprende mejor, ya que sigue claramente un modelo multifactorial que en algunos casos puede ser el resultado de interacciones entre el medio ambiente y los genes. Los factores médicos sistémicos y otros problemas perinatales, incluida la cesárea, parecen multiplicar el riesgo de tener este tipo de hipomineralización. Las enfermedades infantiles también están relacionadas, mientras que la fiebre y el uso de antibióticos, que pueden considerarse consecuencias de enfermedades, también han sido implicados. El papel de la predisposición genética y las influencias epigenéticas es cada vez más claro, aunque aún cuesta comprender la verdadera etiología de esta alteración dental.4

A nivel clínico se puede observar la HMI como una opacidad blanco cremoso, marrón amarillento, con presencia o ausencia de fractura post eruptiva. Se debe prestar atención a las características clínicas del paciente como: extracción de primeros molares permanentes, dientes con sensibilidad espontánea o dificultad para ser anestesiados.

Se reporta una prevalencia de HMI de 15 % en niños suecos5, un 5,9 % en Alemania6, y 10,2 % en Grecia7. En Latinoamérica se encuentra en Brasil con una prevalencia de 28,7 %8, Perú reporta 19,8 %9, Argentina 15,9 %10 y Chile 15,8 %11. En Venezuela se ha encontrado una mayor prevalencia de HMI, específicamente 25,6 % en el área metropolitana de Caracas12 y otro estudio en la Facultad de Odontología de la Universidad de Carabobo, reportó una prevalencia de 28,5%.13

Una queja constante de los pacientes con esta hipomineralización es la Hipersensibilidad Dentaria (HD), que ocurre al masticar alimentos sólidos fibrosos o crocantes, alimentos con cambios extremos de temperatura o incluso con el aire del ambiente. La razón de esta manifestación clínica aun es incierta y el resultado de tratamientos para contrarrestarla tampoco tienen una evidencia sólida a largo plazo. Sin embargo, se espera que surjan nuevas terapias prometedoras que proporcionen un alivio más eficaz a los pacientes con sensibilidad dentinaria.14

El dolor de la HD es agudo, localizado y de corta duración. Existe una heterogeneidad, que va desde leves molestias al paciente, a una perturbación que incapacita la calidad de vida.15

El objetivo de este estudio fue determinar el efecto del tratamiento desensibilizante para pacientes pediátricos con diagnóstico de HMI que acudieron a consulta odontológica en el Servicio de Odontología del Niño y del Adolescente de la Facultad de Odontología de la Universidad de Carabobo, en Valencia, Venezuela.

MÉTODOS

La investigación fue de tipo descriptiva, no experimental, de campo. Se reclutaron los pacientes que asistieron a la Facultad de Odontología de la Universidad de Carabobo, en el área de odontopediatría I y II en el periodo académico 2023, en los meses de mayo a agosto con presencia de HMI. Los padres debían firmar un consentimiento y el estudio fue aprobado por la Comisión de Bioética de la Facultad bajo las siglas: COBBT/Tg:0056

La muestra fue intencional y estuvo constituida por 30 Unidades dentarias con diagnóstico de HMI. Los criterios de inclusión fueron: pacientes en edades entre 6 a 12 años con diagnóstico de HMI y que tuvieran presentes los cuatro primeros molares e incisivos permanentes en el plano de oclusión. Los criterios de exclusión fueron: pacientes con otros defectos de esmalte como fluorosis dental, amelogénesis imperfecta e hipoplasias aisladas. Además, pacientes con tratamiento ortodóntico.

El instrumento utilizado fue una guía de observación cuya validez se efectuó mediante el método de juicio de expertos, presentado por dos odontólogos expertos en el tema de estudio y un experto en metodología. Para la confiabilidad del instrumento de medición un entrenamiento de observadores para la recolección inicial. Luego, solo un experto en el diagnóstico de Defectos del Desarrollo del Esmalte hizo el diagnóstico final. Una vez seleccionados los pacientes con HMI, se procedió a medir el nivel de sensibilidad de cada unidad dentaria aplicando las siguientes escalas:

Índice Táctil16

Es un indicador de medición táctil y sencilla, utilizando solo un explorador de punta roma, de acuerdo con la tolerancia de la sensibilidad de cada individuo y se puede clasificar los dientes sensibles en 3 categorías:

  • Sin sensibilidad

  • Con sensibilidad moderada

  • Con sensibilidad extrema

Escala de Shiff17

Escala donde se mide la sensibilidad térmica. Se evalúa mediante la entrega de un chorro de aire por un segundo a la superficie bucal de los dientes, a una presión de 60 psi (± 5 psi) y temperatura de 70 ° F (± 3° F), utilizando una jeringa triple dental estándar de aire. El diente probado se aísla del diente adyacente distal y mesial, por la colocación de los dedos del examinador en esos dientes. La respuesta del paciente a la corriente de aire se registra de la siguiente manera:

0: la sensibilidad del diente/sujeto no responde al estímulo

1: el diente/sujeto responde al estímulo, pero no se pide interrumpirlo

2: el diente/sujeto responde al estímulo y se pide interrumpirlo o se mueve durante su aplicación

3: el diente/sujeto responde al estímulo, que considera doloroso, y se pide interrumpirlo.

Posteriormente se realizó la aplicación del tratamiento desensibilizante a cada paciente el cual consistió en la aplicación Barniz de flúor al 5 % Enamelast de la marca Ultradent™ en el consultorio odontológico. Ese mismo día se le entregaba una pasta a base de arginina al 8% Sensitive pro-alivio de la marca Colgate® para ser aplicada tres 3 veces al día durante 1 mes, luego se hizo una nueva medición para evaluar la sensibilidad dentaria en las mismas unidades dentarias evaluadas previamente.

RESULTADOS

El tratamiento fue aplicado en un solo grupo (30 dientes) y se midió la sensibilidad de los pacientes con dos (02) escalas distintas: índice táctil y luego escala de Schiff. El grupo de estudio se evaluó después de 30 días, repitiendo el procedimiento inicial y comparando la respuesta de ambas aplicaciones para determinar la eficacia del tratamiento aplicado.

Los pasos para la aplicación de este diseño fueron: aplicación de un pretest (O1) para la medida de la variable dependiente (sensibilidad); aplicación del tratamiento o variable independiente (X) y, por último, aplicación, nuevamente de un postest para la medida de la variable dependiendo (O2).

En la distribución de dientes estudiados, se encontraron 27 molares con HMI, lo que representa el 90 % y solo 3 incisivos que corresponden al 10 %.

El grado de sensibilidad medido con el índice táctil previo al tratamiento aplicado mostró que 17 unidades dentales presentaron sensibilidad moderada que representa el 56,67 %, seguido de la sensibilidad extrema con un 33,33 % que son 10 dientes, y por último se observa que solo el 10 % que son 3 dientes, no presentaron sensibilidad (Figura 1). Se puede observar el comportamiento del índice táctil post tratamiento donde el 66,67 % estuvo sin sensibilidad y el 33,33 % de los dientes tratados se ubicaron en un índice moderado.

Figura 1

Índice táctil pre-tratamiento y post-tratamiento

0121-246X-rfoua-36-01-20-gf1.png

Fuente: por los autores

En la Figura 2 se observa que el grado de sensibilidad medido con la escala de Shiff antes del tratamiento, representa el 56,67 % que corresponde a la respuesta con retiro de estímulo, seguido de la respuesta sin retiro de estímulo que tienen un 30 % y por último el 13,33 % se ubica en la respuesta dolorosa con retiro de estímulo. Esto indica que los pacientes referían sensibilidad a la hora de aplicar el aire a presión. Luego se muestra que el 63,33 % de los dientes tratados tuvieron una respuesta sin retiro de estímulo, un 30 % se encontraron sin respuesta y 6,67 % obtuvieron respuesta con retiro de estímulo. Por lo tanto, hubo una reducción significativa en la técnica aplicada de escala de Schiff, donde los pacientes refirieron no sentir sensibilidad ante el estímulo.

Figura 2

Escala de Schiff pre-tratamiento y post-tratamiento

0121-246X-rfoua-36-01-20-gf2.png

Fuente: por los autores

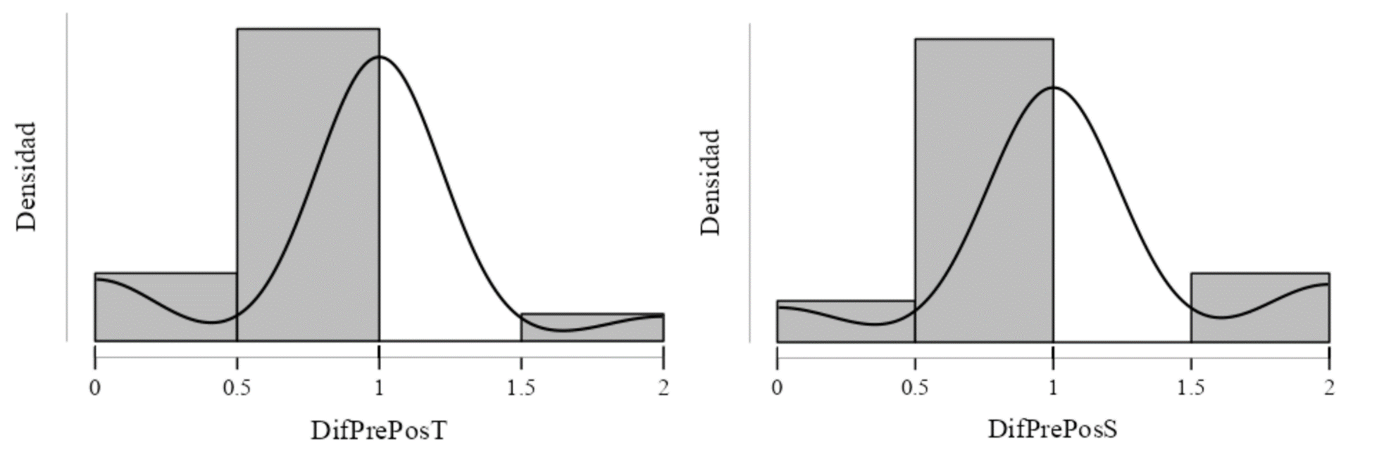
En la Figura 3 se evidencia la comparación de las medias aritméticas de ambas escalas, donde se puede observar que el índice táctil resultó de 0,90 con una desviación típica de 0,48, indicando una amplitud de rango de 0,42 (0,90- 0,48) y 1,38 (0,90+ 0,48), lo cual infiere que el 68,2 % de los dientes tratados se ubicaron entre 0 y 2 en la escala táctil aproximadamente (0,682x30~21 dientes) tanto previo como posterior al tratamiento. Del mismo modo, la escala de Schiff presentó una media aritmética de 1,07 con una desviación estándar de 0,52, lo que indica una amplitud de rango de 0,55 (1,07- 0,52) y 1,59 (1,07+ 0,52), encontrándose igual que la escala anterior entre el rango de 0 a 2 de la escala de Schiff. Con este resultado se puede decir que ambas técnicas pueden ser usadas para medir la sensibilidad, a pesar de tener rangos y métodos de aplicación distintos, son muy parecidas. Esta similitud es positiva para los resultados de la investigación porque otorga confiabilidad de los datos obtenidos.

Figura 3

Análisis comparativo entre la escala de Schiff y el índice táctil

0121-246X-rfoua-36-01-20-gf3.png

Fuente: por los autores

DISCUSIÓN

La HMI es un problema de alta prevalencia a nivel mundial con una probable etiología multifactorial, que ha sido llamada una condición dinámica por empeorar con el tiempo debido a las fracturas posteruptivas, que conducen a exposición de dentina.18

Se han reportado diferentes enfoques de tratamiento de acuerdo con el grado de severidad de las lesiones. La terapéutica incluye: agentes desensibilizantes y productos remineralizantes, resinas infiltrantes, sellantes de fisuras, restauraciones atraumáticas, restauraciones a base de resinas compuestas, coronas de aceros e incluso extracciones asociadas a tratamientos ortodóncicos en los primeros molares permanentes.19

Linner et al., destacan en su estudio que la sensibilidad en molares con HMI toman en cuenta: severidad de HMI, edad, sexo, unidad dentaria y tamaño del defecto. Entre sus observaciones, la HD relacionada a HMI fue observada en los primeros años inmediatamente después de la erupción dentaria. La explicación de este descenso en la hipersensibilidad en el tiempo podría deberse a la formación fisiológica de dentina y aposición dentinaria reactiva al exponer un túbulo dentinario.20

Mediante la realización de esta investigación, se buscó determinar cuál fue el efecto que tuvo el tratamiento aplicado a cada una de las unidades dentales afectadas con HMI. Este consistió en la aplicación de Barniz de flúor al 5 % y el uso durante 30 días de una pasta dental con Arginina al 8 %. Según Acosta et al., refieren que estos componentes desensibilizantes han reportado resultados favorables en pacientes con HMI y se indican para el manejo terapéutico de la HD.21

Al analizar las unidades dentarias afectadas por HMI, se encontró que un 90 % de los dientes evaluados fueron molares, seguidos del grupo incisivo. Los primeros se ven más afectados por la gran porosidad de su esmalte, lo que trae como consecuencia rupturas post eruptivas, mayor incidencia de caries dental, aumento en la sensibilidad y molestias ante estímulos.4

Un estudio realizado en Argentina reportó que de los pacientes afectados con HMI, específicamente 44,5 % se quejaban de HD en molares con esta alteración, destacando lo frecuente que es esta dolencia en este grupo de pacientes10. Sin embargo, son muy pocos los estudios que se han centrado en medir la HD en pacientes con HMI como el anteriormente citado. La mayoría han reportado comparaciones entre tratamientos para medir la eficacia de los agentes desensibilizantes.

En esta investigación la HD de cada diente fue evaluada de forma individual, a través del uso de las técnicas de medición de la sensibilidad, específicamente la escala de Schiff y el índice táctil, siendo estas dos herramientas útiles a la hora de comparar la respuesta al tratamiento, compartiendo diferencias de rangos y métodos en su aplicación, pero similitudes positivas en el registro de los resultados. Al utilizar ambas escalas, se logró registrar el antes y el después de cada caso específico posterior al periodo de tiempo estipulado.

Cuando se aplicó la escala táctil, donde se empleó presión sobre la superficie afectada con un explorador, de acuerdo con la tolerancia de la sensibilidad de cada individuo, se comparó la respuesta al momento antes y después del tratamiento, logrando una disminución de la sensibilidad, donde antes el 90 % de los dientes se ubicaban en una sensibilidad extrema y moderada y posterior al tratamiento, el 66,67 % de los dientes se mostró sin sensibilidad, dicha cifra al inicio fue de un 10 %. Esto indica un incremento significativo del 50,67 % que se traduce en la mejoría de los dientes evaluados y en el manejo de la sensibilidad de los pacientes con condición de HMI.

Por otro lado, cuando se aplicó la escala de medición de Schiff, donde se midió la sensibilidad térmica mediante la descarga de un chorro de aire por un segundo sobre la superficie del diente a evaluar, utilizando una jeringa triple dental estándar; el diente probado se aislaba de los dientes adyacentes y se registraba la respuesta del paciente a la corriente de aire. En la evaluación previa al tratamiento se pudo observar que un 70 % de los dientes presentaron una respuesta al estímulo y el paciente pidió el retiro de este, mostrando el nivel de molestia. Esta queja puede deberse a la porosidad y mala calidad de su esmalte, permitiendo una penetración por los túbulos dentinarios, que provoca una reacción inflamatoria subclínica de las células pulpares. Esta técnica de medición es más invasiva, por lo que probablemente generó una mayor sensibilidad a la hora de la evaluación y dando así resultados más elevados que con la escala anterior.

Posterior al tratamiento, se realizó una nueva evaluación, encontrando que 66,33 % de los dientes tratados refirieron una respuesta al estímulo, pero los pacientes no pedían el retiro de este, es decir, sentían la presión del aire aplicado, sin embargo, era leve y tolerable, sin reportar ningún tipo de dolor. Es importante resaltar que el 30 % de los dientes tratados no reflejaron una respuesta al estímulo, es decir, no presentaron sensibilidad, lo que indica que el tratamiento aplicado mejoró la sensibilidad.

La utilización de barniz de fluoruros ha demostrado tener un efecto positivo en la reducción de la HD22,23. Por tal razón, en este estudio se comenzó el tratamiento con la aplicación de este agente desensibilizante en el consultorio dental, específicamente Barniz de flúor al 5 % Enamelast de la marca Ultradent™.

En un estudio llevado a cabo por Mendoza et al., se comparó el uso de barniz de fluoruro de sodio, con barniz de tetrafluoruro del titanio al 4 % y resina con ionómero de vidrio midiendo la HD con diferentes escalas de sensibilidad, encontrando que había un efecto reductor en la sensibilidad a largo plazo.18

Sin embargo, otra investigación hecha por Restrepo et al., no reportó efecto favorable en pacientes con HMI tratados solamente con barniz de flúor al 5 % en 4 aplicaciones24. También hay que destacar que el barniz con fosfopéptido de caseína-fosfato cálcico amorfo (CPP-ACP) ha demostrado tener una mayor liberación de iones de calcio y fluoruro al ser aplicado comparado con Clinpro White que contiene fosfato tricálcico funcionalizado (fTCP), Esmalte Pro que contiene fosfato de calcio amorfo, Bifluoruro 5 que contiene fluoruro de calcio y Duraphat.25

En este estudio se combinaron la aplicación del barniz de flúor al 5 % y la pasta dental con arginina, ya que ambos tratamientos unidos han disminuido la HD. Bekes et al. señalaron que la arginina al 8 % puede reducir la hipersensibilidad con éxito durante una prueba de 8 semanas. Esto se evidenció en los resultados de cincuenta y seis molares con una puntuación de hipersensibilidad al chorro de aire de 2 o 3 (escala de Schiff). La aplicación de la pasta desensibilizante disminuyó significativamente la hipersensibilidad inmediatamente y durante los recordatorios de 8 semanas (p < 0,001).26

En esta investigación se utilizó la pasta dental Colgate® Sensitive Pro-alivio que contiene arginina. Schif et al. encontraron que cepillarse durante 8 semanas con Colgate® Sensitive Pro-alivio proveía una reducción significativa en promedio de la HD relativa al uso igual de Sensodine rápido alivio. Adicionalmente, la reducción de la HD lograda por cepillarse 2 veces al día con Sensodine rápido alivio mejoró significativa al cambiarla por 2 veces al día con Colgate® Sensitive Pro-alivio durante 2 a 8 semanas.27

En el presente trabajo de igual forma se buscó valorar los resultados obtenidos comparando el antes y después del periodo establecido de 30 días, se llegó a la conclusión de que el barniz fluorado al 5 % y la pasta de arginina al 8 % son agentes viables y aplicables para el manejo de la sensibilidad en los pacientes con HMI y a su vez, mostraron un cambio positivo que puede mantenerse en el tiempo con el uso prolongado de este tratamiento. Se destaca que, al no ser invasivo, puede ser tomado como el abordaje terapéutico inicial para pacientes con HMI, mejorando su sintomatología y ayudando a el manejo conductual de estos pacientes.

En pacientes con HMI se debe promover el uso de agentes remineralizante. Kumar et al., hicieron un estudio in situ, usando una única diaria de crema CPP-ACP y en otro grupo aplicación profesional de barnices fluorados cada 3 meses. Observaron un aumento significativo en el contenido de calcio y fósforo y una disminución en el contenido de carbono dentro del período de 6 meses, lo que sugiere remineralización en ambos grupos. Concluyeron que la remineralización se puede lograr en dientes afectados por HMI con el uso de agentes remineralizantes.28

Mendoza et al., enfatizaron la importancia de tratar los dientes con HMI para aliviar la HD y en consecuencia mejorar la calidad de vida del niño18. Deben seguir realizándose estudios que puedan aportar la evidencia científica que se requiere para fundamentar el desarrollo de tratamientos longevos y exitosos. La restauración de los molares con diagnóstico de HMI representan un reto para el profesional de la odontología, ya que la mayoría de los pacientes presenta pérdida frecuente de las restauraciones a consecuencia de la deficiente calidad del sustrato dentario, dificultades en el bloqueo anestésico derivadas de la hipersensibilidad dental y la afectación pulpar que dificultan la higiene originando lesiones de caries.29

Este estudio tuvo varias limitaciones, entre las que se destaca que la variable utilizada para HMI fue presencia o ausencia sin determinar el grado de severidad de esta. Además, el tamaño de la muestra fue reducido. Se deberían tomar en cuenta más unidades dentarias para inferir resultados en la población general. A pesar de que las escalas Schiff y el índice táctil son herramientas de medición útiles para medir la sensibilidad en pacientes con HMI, debido a su precisión y fácil aplicación, hay una parte subjetiva del niño que puede estar modificada por factores circunstanciales.

CONCLUSIONES

Se puede concluir que los pacientes evaluados manifestaron una reducción en la sensibilidad al culminar el tratamiento y mostraron mejorías en su adaptación a la consulta y disminución en el nivel de ansiedad, a causa de la hipersensibilidad dada por su condición. La aplicación del barniz de flúor al 5 % al menos una vez al año y el uso diario de la pasta de Arginina al 8 % en pacientes con sensibilidad, reduce su manifestación, mostrando una mejoría al mes de tratamiento.

REFERENCIAS

1. 

1. Ruiz V, Acosta de Camargo MG, Natera A. Adhesión y los defectos de desarrollo del esmalte. Acta Odontol Venez. 2021: 59(1): 1-17.

2. 

2. Weerheijm KL, Groen HJ, Beentjes VE, Poorterman JH. Prevalence of cheese molars in eleven-year-old Dutch children . ASDC J Dent child. 2001; 68(4): 259-62.

3. 

3. Jälevik B, Norén JG. Enamel hypomineralization of permanent first molars: a morphological study and survey of possible aetiological factors. Int J Paediatr Dent. 2000; 10(4): 278-89. DOI: https://doi.org/10.1046/j.1365-263x.2000.00210.x

4. 

4. Lygidakis NA, Garot E, Somani C, Taylor GD, Rouas P, Wong FSL. Best clinical practice guidance for clinicians dealing with children presenting with molar-incisor-hypomineralisation (MIH): an updated European Academy of Paediatric Dentistry policy document. Eur Arch Paediatr Dent. 2022; 23(1): 3-21. DOI: https://doi.org/10.1007/s40368-021-00668-5

5. 

5. Koch G, Hallonsten AL, Ludvigsson N, Hansson BO, Holst A, Ulllbro C. Epidemiologic study of idiopathic enamel hypomineralization in permanent teeth of Swedish children. Community Dent Oral Epidemion. 1987; 15(5): 279-85. DOI: https://doi.org/10.1111/j.1600-0528.1987.tb00538.x

6. 

6. Preusser SE, Ferring V, Wleklinski C, Wetzel WE. Prevalence and severity of molar incisor hypomineralization in a region of Germany: a brief communication. J Public Health Dent. 2007; 67(3): 148-50. DOI: https://doi.org/10.1111/j.1752-7325.2007.00040.x

7. 

7. Lygidakis NA, Dimou G, Briseniou E. Molar-Incisor-Hypomineralisation (MIH): retrospective clinical study in greek children. I. Prevalence and defect characteristics. Eur Arch Paediatr Dent . 2008; 9(4): 200-6. DOI: https://doi.org/10.1007/bf03262636

8. 

8. Reis PPG, Jorge RC, Americano GCA, Thiago Pontes NS, Peres AMAM, Silva Oliveira AGE, Soviero VM. Prevalence and severity of molar incisor hypomineralization in Brazilian children. Pediatr Dent. 2021; 43(4): 270-5.

9. 

9. Argote Quispe DM, de Priego GPM, Leon Manco RA, Portaro CP. Molar incisor hypomineralization: prevalence and severity in schoolchildren of Puno, Peru. J Indian Soc Pedod Prev Dent. 2021; 39(3): 246-50. DOI: https://doi.org/10.4103/jisppd.jisppd_460_20

10. 

10. Biondi AM, Cortese SG, Martínez K, Ortolani AM, Sebelli PMF, Ienco M, et al. Prevalence of molar incisor hypomineralization in the city of Buenos Aires. Acta Odontol Latinoam. 2011; 24(1): 81-5.

11. 

11. Gambetta-Tessini K, Mariño R, Ghanim A, Calache H, Manton DJ. The impact of MIH/HSPM on the carious lesion severity of schoolchildren from Talca, Chile. Eur Arch Paediatr Dent . 2019; 20(5): 417-23. DOI: https://doi.org/10.1007/s40368-019-00416-w

12. 

12. Rodríguez-Rodríguez M, Carrasco-Colmenares W, Ghanim A, Natera A, Acosta-Camargo MG. Prevalence and distribution of molar incisor hypomineralization in children receiving dental care in Caracas Metropolitan Area, Venezuela. Acta Odontol Latinoam . 2021; 34(2): 104-12. DOI: https://doi.org/10.54589/aol.34/2/104

13. 

13. Valado ÁS, Cabero DC, Orozco GE, Ruiz V. Hipomineralización incisivo molar en pacientes de la Facultad de Odontología de la Universidad de Carabobo. Rev AMOP. 2018; 30(1): 9-14.

14. 

14. Liu XX, Tenenbaum HC, Wilder RS, Quock R, Hewlett ER, Ren YF. Pathogenesis, diagnosis, and management of dentin hypersensitivity: an evidence-based overview for dental practitioners. BMC Oral Health. 2020; 20(1): 220. DOI: https://doi.org/10.1186/s12903-020-01199-z

15. 

15. Calatrava LA. Protocolo para el análisis clínico de la hipersensibilidad dentinaria. Rodyb. 2016; V(1).

16. 

16. Serrano-Atero MS, Caballero J, Cañas A, García-Saura PL, Serrano-Álvarez C, Prieto J. Pain assessment (I): valoración del dolor. Rev Soc Esp Dolor. 2002; 9: 94-108.

17. 

17. Olley RC, Wilson R, Moazzez R, Bartlett D. Validation of a Cumulative Hypersensitivity Index (CHI) for dentine hypersensitivity severity. J Clin Periodontol. 2013; 40(10): 942-7. DOI: https://doi.org/10.1111/jcpe.12144

18. 

18. Mendonça FL, Regnault FGDC, Di Leone CCL, Grizzo IC, Bisaia A, Fragelli C, et al. Sensitivity treatments for teeth with Molar Incisor Hypomineralization: protocol for a randomized controlled trial. JMIR Res Protoc. 2022; 11(1): e27843. DOI: https://doi.org/10.2196/27843

19. 

19. Bandeira Lopes L, Machado V, Botelho J, Haubek D. Molar-incisor hypomineralization: an umbrella review. Acta Odontol Scand. 2021; 79(5): 359-69. DOI: https://doi.org/10.1080/00016357.2020.1863461

20. 

20. Linner T, Khazaei Y, Bücher K, Pfisterer J, Hickel R, Kühnisch J. Hypersensitivity in teeth affected by molar-incisor hypomineralization (MIH). Sci Rep. 2021; 11(1): 17922. DOI: https://doi.org/10.1038/s41598-021-95875-x

21. 

21. Acosta de Camargo MG, Giunta Crescente C. Opciones de agentes desensibilizantes en Hipomineralización Molar Incisivo: revisión de la literatura. Revista de Odontopediatria Latinoamericana. 2023; 13: e-323596. DOI: https://doi.org/10.47990/alop.v13i.596

22. 

22. Sohn S, Yi K, Son HH, Chang J. Caries-preventive activity of fluoride-containing resin-based desensitizers. Oper Dent. 2012; 37(3): 306-15. DOI: https://doi.org/10.2341/11-007-l

23. 

23. Bhandary S, Hegde MN. A clinical comparison of in-office management of dentin hypersensitivity in a short term treatment period. Int J Biomed Adv Res. 2012; 3: 169-74.

24. 

24. Restrepo M, Jeremias F, Santos-Pinto L, Cordeiro RC, Zuanon AC. Effect of fluoride varnish on enamel remineralization in anterior teeth with molar incisor hypomineralization. J ClinPediatr Dent . 2016; 40(3): 207-10. DOI: https://doi.org/10.17796/1053-4628-40.3.207

25. 

25. Cochrane NJ, Shen P, Yuan Y, Reynolds EC. Ion release from calcium and fluoride containing dental varnishes. Aust Dent J. 2014; 59(1): 100-5. DOI: https://doi.org/10.1111/adj.12144

26. 

26. Bekes K, Heinzelmann K, Lettner S, Schaller HG. Efficacy of desensitizing products containing 8% arginine and calcium carbonate for hypersensitivity relief in MIH-affected molars: an 8-week clinical study. Clin Oral Investig. 2017; 21(7): 2311-7. DOI: https://doi.org/10.1007/s00784-016-2024-8

27. 

27. Schiff T, Mateo LR, Delgado E, Cummins D, Zhang YP, DeVizio W. Clinical efficacy in reducing dentin hypersensitivity of a dentifrice containing 8.0% arginine, calcium carbonate, and 1450 ppm fluoride compared to a dentifrice containing 8% strontium acetate and 1040 ppm fluoride under consumer usage conditions before and after switch-over. J Clin Dent. 2011; 22(4): 128-38.

28. 

28. Kumar A, Goyal A, Gauba K, Kapur A, Singh SK, Mehta SK. An evaluation of remineralised MIH using CPP-ACP and fluoride varnish: an in-situ and in-vitro study. Eur Arch Paediatr Dent . 2022; 23(1): 79-87. DOI: https://doi.org/10.1007/s40368-021-00630-5

29. 

29. Rodríguez M. Alternativas de tratamiento para los molares permanentes con diagnóstico de Hipomineralización Incisivo-Molar: revisión de la literatura. Odous Científica. 2020; 21(1): 49-61.

Notes

[1] Demostene-Raymundo AV, De Lima-Martinez PA, Acosta-De Camargo MG. Effect of desensitizing treatment for pediatric patients diagnosed with Molar Incisor Hypomineralization (MIH). Rev Fac Odontol Univ Antioq. 2024; 36(1): 20-30. DOI: http://dx.doi.org/10.17533/udea.rfo.v36n1a2