Submissões
Condições para submissão
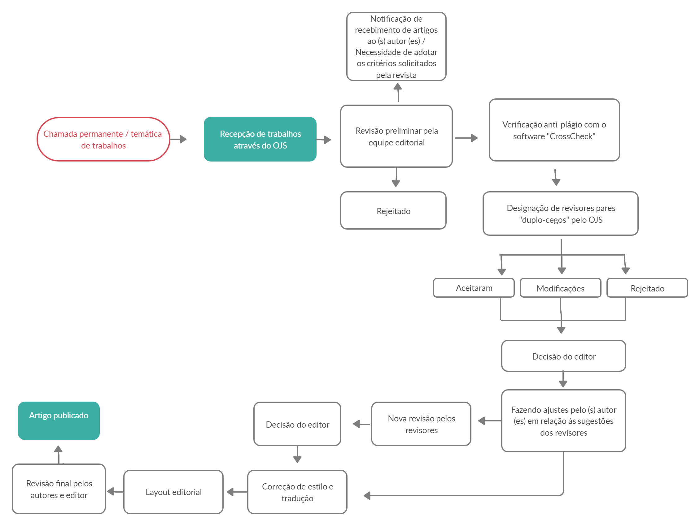
Como parte do processo de submissão, os autores são obrigados a verificar a conformidade da submissão em relação a todos os itens listados a seguir. As submissões que não estiverem de acordo com as normas serão devolvidas aos autores.- O manuscrito não foi enviado ou publicado previamente em outra revista (ou se foi proporcionada uma explicação no espaço Comentários ao (a) Editor (a). Aplica-se também para o caso de textos derivados de uma tradução).
- O arquivo enviado está em formato Microsoft Word
- Foram seguidos fielmente os critérios de citação APA – 6ª. Edição.
- O texto foi digitado na fonte “Cambria”, tamanho 12, o espaçamento entre as linhas é de 1.5 cm, papel Formato A4, com margens de 2.5 cm, e para as notas de rodapé tamanho 10
- O texto cumpre com os requisitos bibliográficos e de estilo, indicados nas normas para autores apresentadas
- Caso esteja enviando um artigo que será submetido a uma arbitragem duplo-cego, confira que o mesmo seja anônimo para garantir uma revisão imparcial
-
Ao título indicado, agrega-se a seguinte informação no rodapé:
1) Tipo de artigo; 2) Título do projeto de pesquisa do qual se deriva; 3) Grupo de pesquisa e linha de investigação; 4) Nome do pesquisador principal e pesquisador (es) assistente (s); 5) Instituições que financiaram o projeto e 6) Data de conclusão do projeto. Nome completo do (s) autor (es).
No rodapé: 1) Nome da instituição afiliada; 2) Formação acadêmica / escolaridade; 3) Grupo e linha de pesquisa a qual o autor pertence e 4) Endereço eletrônico (E-mail).
-
Foi agregado
Título, subtítulo se houver e resumo (em espanhol e inglês)
Resumo do artigo 200 palavras (máximo), que contenha basicamente os objetivos, metodologia e resultados. Deve ser apresentado em espanhol e inglês.
Palavras-chave: Mínimo 3 e máximo 6. Devem ser apresentadas em espanhol e inglês.
Artículos
Documento que presenta, de manera detallada, los resultados originales de proyectos terminados de investigación, reflexión y revisión. La estructura generalmente utilizada contiene cuatro apartes importantes: introducción, metodología, resultados, conclusiones y bibliografía.
Artículo de Reflexión
Documento que presenta resultados de investigación terminada desde una perspectiva analítica, interpretativa o crítica del autor, sobre un tema específico, recurriendo a fuentes originales.
Artículo de Revisión
Documento resultado de una investigación terminada donde se analizan, sistematizan e integran los resultados de investigaciones publicadas o no publicadas, sobre un campo en ciencia o tecnología, con el fin de dar cuenta de los avances y las tendencias de desarrollo. Se caracteriza por presentar una cuidadosa revisión bibliográfica de por lo menos 50 referencias.
Declaração de Direito Autoral
A revista Estudios de Derecho é regulamentada pela Constitución Política de Colombia, artigo 61; Lei 23 de 1982, artigos 1 e 2; Lei 44 de 1993, capítulo II, artigo 6 e capítulo IV, artigo 51; Lei 599 de 2000 pela qual o Código Penal é emitido, artigos 270, 271 e 272. Além disso, a revista é regulamentada pelas normas estabelecidas pela Dirección Nacional de Derechos de Autor e da Organización Mundial de la Propiedad Intelectual (OMPI) para Colômbia. Finalmente, está apegada à Resolução da Reitoria 21231 de 5 de agosto de 2005, pela qual se emite o Estatuto sobre a Propriedade Intelectual.
Os autores que publicam em Law Studies continuam mantendo seus direitos, no entanto, eles devem ter em mente que o conteúdos da revista estão sob a Licença Creative Commons “Atribuição-NãoComercial-CompartilhaIgual”. O material disponível pode ser distribuído, copiado e exibido por terceiros sempre e quando sejam dados os créditos apropriados. Sem fins comerciais.
Política de Privacidade
Os nomes e endereços informados nesta revista serão usados exclusivamente para os fins declarados por esta publicação, não sendo disponibilizados para outras finalidades ou a terceiros.





